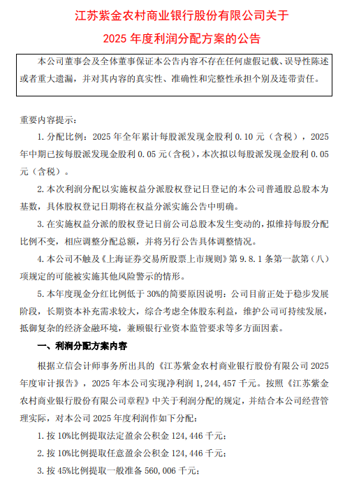
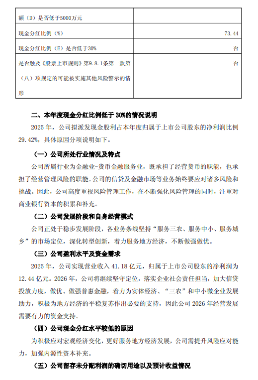
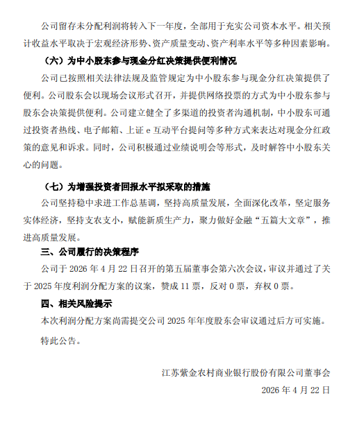
紫金银行发布2025年年度利润分配方案 拟10派0.5元
4月23日金融一线消息,紫金银行发布2025 年年度利润分配方案,拟以每股派发现金股利0.05元(含税)。



3月27日金融一线消息,交通银行今日召开2025年度业绩说明会。执行董事、副行长周万阜表示,展望2026年,外部环境的复杂性、严峻性、不确定性仍然较高,国内经济虽面临供强需弱等方面的挑战,但经济稳...
美国国债在美国交易时段承压,受到油价上涨影响,交易员在美伊可能延长停火的乐观预期与霍尔木兹海峡双重封锁持续阻碍航运之间进行权衡。长债领跌,推动2s10s利差和5s30s利差走阔。期货成交量仍远低于...
伊朗最高国家安全委员会秘书阿里·拉里贾尼在X上表示,“特朗普说他寻求速胜。虽然发动战争很容易,但仅靠几条推文是赢不了的。我们决不罢休,要让你们为这次严重的误判悔不当初”。...
美国总统唐纳德・特朗普周五发表讲话时称,伊朗此前否认参与谈判,如今放行油轮通过霍尔木兹海峡,是为了“弥补此前的不实表态”。 “他们正在谈判,他们迫切想达成协议,迫切想达成协议。事实证明我是对的...
伊朗战事仍僵持不下。据央视新闻报道,3月12日,美国宣布向各国发放了为期30天的许可证,以购买目前滞留在海上的俄罗斯石油和石油产品。 这一措施被视为在中东局势紧张、国际油价快速上涨背景下,为...
富力地产(02777)发布公告,本集团于2026年2月的月内总销售收入共约人民币7.5亿元,同比减少5.66%;销售面积达约8.71万平方米。 累计至2026年2月底,总销售收入约人民币 1...