A股、H股年报数据不一致!光大银行更正年报分支机构的资产规模数据

admin4天前资讯12

  光大银行对A股、H股年报中资产规模数据不同的情况进行了更正。

  4月1日晚间,光大银行(601818.SH,06818.HK)在港交所披露的公告(末期业绩 / 修订已刊发初步业绩的资料)称,兹提述中国光大银行股份有限公司 《年度业绩公告》 (于2026年3月30日发布的2025年年度业绩公告) 。仅此通知,经核查,年度业绩公告中分支机构的资产规模数据确认如下:

A股、H股年报数据不一致!光大银行更正年报分支机构的资产规模数据

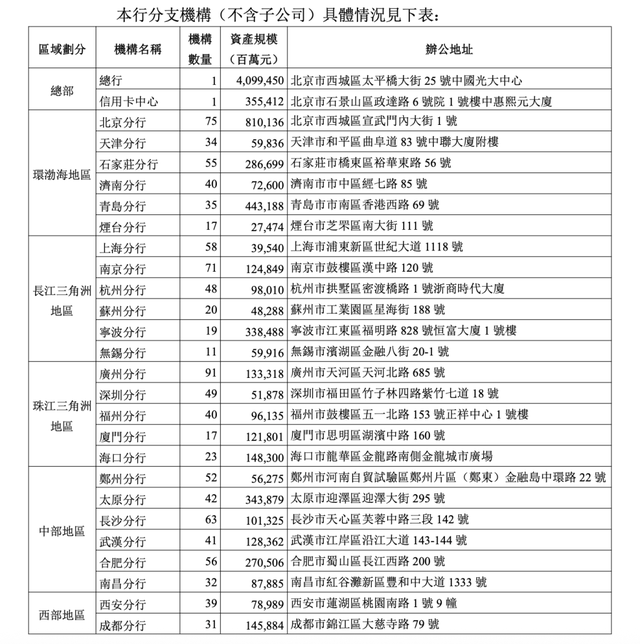
  2026年4月1日光大银行在公告中更新后的分支机构资产规模数据

  此前,光大银行多家分行的资产规模存在A股、H股年报数据不同的情况。除总行、信用卡中心、北京分行、西安分行,多家分行的资产规模存在不同。以天津分行为例,其资产规模在港交所和上交所的业绩报告中分别为598.36亿元和1013.25亿元。

A股、H股年报数据不一致!光大银行更正年报分支机构的资产规模数据

  2026年3月30日晚间光大银行在港交所披露的2025年业绩报告中的分支机构资产规模情况

  光大银行在公告中表示,上述更正内容并无对年度业绩公告所刊载的其他资料构成任何影响。除本公告所披露者外,年度业绩公告所刊载之所有资料及内容概无变更。

  澎湃新闻记者 陈月石

相关文章

欧洲天然气价格上涨,因持续担忧供应中断

欧洲天然气价格上涨,因持续担忧供应中断

  受伊朗战事进入第三周引发的持续供应担忧推动,欧洲天然气价格在早盘交易中走高。荷兰 TTF 基准天然气价格上涨 4.3%,至每兆瓦时 52.31 欧元。   澳新银行(ANZ)分析师表示:“尽管出现...

中国农业银行与中船集团签署战略合作协议

中国农业银行与中船集团签署战略合作协议

  来源:中国农业银行   3月9日,中国农业银行与中船集团以“奋进‘十五五’新征程,共谱海洋强国新篇章”为主题签署战略合作协议。中国农业银行董事长谷澍、中船集团董事长徐鹏出席签约仪式。农业银行副行长...

比亚迪:公司推动汽车从单一的交通工具向移动智能终端转型

证券日报网讯4月3日,比亚迪在互动平台回答投资者提问时表示,公司以电动化、智能化作为突破口,推动汽车从单一的交通工具向移动智能终端转型。智能化方面,公司发布“全民智驾”战略,以“天神之眼”技术矩阵满足...

抓获41人!中泰越三国联合破获一起跨国制造毒品案

抓获41人!中泰越三国联合破获一起跨国制造毒品案

  来源:国是直通车   4月2日,中泰越三国禁毒部门联合开展执法合作行动,在泰国、越南和中国打掉非法制造依托咪酯、依托咪酯前体巯基依托咪酯窝点3处,抓获嫌疑人41名,现场缴获依托咪酯固体6公斤、液体...

晨星:上调中国旺旺公允价值预测2%%至每股6.5港元 新渠道推动销售增长

晨星:上调中国旺旺公允价值预测2%%至每股6.5港元 新渠道推动销售增长

  晨星发布研报称,上调窄护城河的中国旺旺(00151)公允价值预测2%至每股6.5港元,主要原因是人民币走强和货币时间价值的影响。   晨星表示,中国旺旺即将在今年6月公布截至2026年3月止全年...

中国的国花是什么-中国的国树是什么

中国的国花是什么-中国的国树是什么

本文目录一览: 1、中国的国花、国树、国鸟、国兽各是什么? 2、中国的十大国花是什么? 3、中国的国花是什么花? 中国的国花、国树、国鸟、国兽各是什么? 中国国花:牡丹,被誉为“花中之王”,...