张雪峰:“人生真好玩,下辈子还来”

admin2周前资讯23

  炒股就看金麒麟分析师研报,权威,专业,及时,全面,助您挖掘潜力主题机会!

张雪峰:“人生真好玩,下辈子还来”

  人来人往,勿失勿忘。

  来源|多知

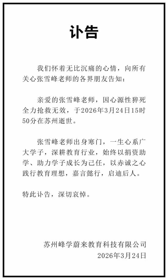
  刚刚,张雪峰创办的苏州峰学蔚来教育科技有限公司发布讣告。

  “亲爱的张雪峰老师,因心源性猝死全力抢救无效,于2026年3月24日15时50分在苏州逝世。”

张雪峰:“人生真好玩,下辈子还来”

  3月24日,网传张雪峰心脏骤停正在苏州抢救。

  荔枝新闻致电张雪峰助理万霞确认此事真实性,万霞回应称,自己人正在成都,不太清楚此事。

  潇湘晨报记者就此事联系到张雪峰公司合伙人,对方表示“暂时无可奉告”。

  苏州研途教育科技有限公司一名工作人员对大河报《看见》记者表示,目前没有接到相关信息的反馈,公司内部也没有通知。针对“张雪峰心脏骤停”一事是否是谣言,对方表示“不太清楚,需要进行核实”,并表示,若此事为假,后续张老师肯定会在社交平台上向大家报平安的。

  据网传的张雪峰朋友圈,最近一次发布内容是在3月22日。

张雪峰:“人生真好玩,下辈子还来”

  3月24日下午,张雪峰抖音主页发布了两则视频内容,分别为广州暑期研学及金属材料工程考研的相关内容。

  3月24日晚9点左右,张雪峰微博、小红书、抖音、B站等多个平台主页头像被陆续调灰。

张雪峰:“人生真好玩,下辈子还来”

  张雪峰本名张子彪,1984年生于黑龙江省齐齐哈尔市,高中毕业后考入郑州大学2003级给排水专业。

  大学毕业期间,当同学们都在积极准备考研时,他主动帮大家查资料,后来因为一个朋友在做考研辅导、代理招生,从此进入考研辅导市场。其后,张雪峰以高考志愿填报和考研辅导领域的专业内容,走进公众视野。

  2016年6月,张雪峰凭借《七分钟解读34所985高校》走红网络;当年9月出版《你离考研成功,就差这本书》; 11月参加网络综艺《火星情报局》。

  2017年7月,夸克搜索邀请张雪峰作高考志愿导师,直播间辅导志愿填报,讲解志愿填报知识与技巧;8月,参加网络综艺《演说家》。

  2021年3月,张雪峰举家搬迁到苏州,开启“二次创业”;5月,张雪峰作法定代表人的苏州峰学蔚来教育科技有限公司正式成立,注册资本1000万;10月,张雪峰在山东卫视青春职场招聘节目《求职高手青春季》中与多位企业家组成“最牛老板团”。 

张雪峰:“人生真好玩,下辈子还来”

  2023年1月,苏州市第十七届人民代表大会举行第二次会议,张雪峰当选代表出席江苏省第十四届人民代表大会;12月,苏州峰学蔚来教育科技有限公司发生工商变更,经营范围新增广播电视节目制作经营、网络文化经营、演出经纪、营业性演出等,张雪峰在该公司持股75%。

  在这一年的夏天,张雪峰曾因为“过度劳累,胸闷心悸”被医院收治强制住院。

张雪峰:“人生真好玩,下辈子还来”

  2024年1月,张雪峰发文称从2024年开始,每年向郑州大学定向捐赠50万元,暂时签订6年协议,共计300万,用于郑州大学大一家庭贫困新生学费,每人5000元,每年100个,6年600个大一贫困新生的学费。

  2025年6月中旬,张雪峰和大冰首次连麦合体直播。直播中大冰表示,张雪峰的公司背后做了很多好事其实是大家不知道的,他们帮了非常多的孩子,他的公司每年至少捐500万帮助有困难的人,“做了好事儿该往外说就往外说,社会需要一些暖心的事儿。”

  截至2025年年末,峰学蔚来已拥有升学规划指导、素质能力拓展、图书研发策划、实习就业、研学教育、直播电商等多个业务板块。

  对于青少年群体及考生们,张雪峰曾留下很多建议:

  “别怕题目难,更别怕做错题。”

  “我就告诉你同学,你一定能考上。你知道为啥吗?因为你会发现,学习啊是你这一辈子遇到过的最简单的事儿了,没有什么事儿再比学习容易了。”

  “读书可能只是苦一阵子,不读书往往会苦一辈子。”

  “考研只是人生路上的一次考试,即使考不上,人生还是要继续的。”

  “人生没有彩排,每一天都是现场直播,不要等待机会,而要创造机会。”

  “人啊最怕的就是自己为难自己,不敢尝试。有了目标,就努力实现,别留遗憾。”

  张雪峰一直以心直口快的风格为学生用户所喜欢,在前段时间的一场直播中,张雪峰曾幻想自己离世后的网络信息:“等我死那一天,我估计到时候微博热搜一定会有一个热搜叫‘张雪峰死了’。”

  在当时,张雪峰透露了自己的墓志铭:“人生真好玩,下辈子还来。”

  他也曾在另一场直播中表示:“如果有一天我死了,各大平台会有个热搜叫‘张雪峰死了’,就是,它可能会成为一代人的那种回忆。就可能那么几届、十几届的学生会印象说,就像有的时候大家说刘德华、张学友那是一代人的回忆。”

  “我希望能成为同学们或者家长们一代人的那种回忆,你说挣多少钱对我来讲已经不重要的,就是能够帮到大家这个是最重要的。”

  那段话说完,屏幕上有人留言:“张老师会的,你永远活在我们心中。”

  人来人往,勿失勿忘。

相关文章

许昌天气(许昌天气预报24小时)

许昌天气(许昌天气预报24小时)

本文目录一览: 1、许昌狗市下雨天有人吗 2、许昌天气预报 3、许昌历史最低温度是多少 4、许昌48小时天气预 5、河南省、许昌市天气预报 6、许昌未来30天天气预报 许昌狗市下...

伊朗强硬表态!外长阿拉格奇称霍尔木兹海峡未来不容外部势力介入

  来源:智通财经网   周三,伊朗外长阿拉格奇表示,战后该关键航道的管理将由伊朗与阿曼共同决定,外部势力不会参与相关安排。   阿拉格奇在接受采访时指出,战后有关霍尔木兹海峡的机制属于伊朗与阿曼之间...

自贡天气(自贡天气大安区天气预报)

自贡天气(自贡天气大安区天气预报)

本文目录一览: 1、2016年7月9日的自贡天气 2、四川自贡持续高温天气,此次高温会持续多久? 3、2026自贡市限号表 4、外地车牌在自贡限行时间 5、自贡市未来十五天的天气预报...

陪审团裁定马斯克欺诈推特投资者 或面临高达数十亿赔偿

  陪审团裁定马斯克欺诈了推特投资者。他在2022年贬低该公司,意图以低于最初440亿美元出价的价格收购这家社交媒体平台。   旧金山联邦法院陪审团周五裁定,马斯克当时发帖称该平台存在过多虚假账户,并...

日元逼近年内低点 策略师预计官方干预的门槛已变高

专题:多因素驱动A股震荡上行 机构预判投资主线将现三大“新老交替”   日元兑美元徘徊在年内最低水平附近,而交易员们认为,这一次官方干预的门槛会更高。   周四,日元兑美元汇率跌破159,接近曾在1月...

三亚天气(三亚天气一个月)

三亚天气(三亚天气一个月)

本文目录一览: 1、三亚温度未来15天 2、7月份的三亚有多热 3、未来几天三亚的天气状况 4、三亚天气预报60天 三亚温度未来15天 1、【条目1】今天天气:三亚,多云转小雨,气温25...