中邮金融资产投资有限公司获批开业,杜春野出任董事长、祝元荣出任总裁

admin2天前9
中邮金融资产投资有限公司获批开业,杜春野出任董事长、祝元荣出任总裁
  4月3日金融一线消息,国家金融监督管理总局近日发布批复,同意中邮金融资产投资有限公司开业。核准机构中文名称为中邮金融资产投资有限公司;英文名称为PSBC Financial Asset Inves...

社死现场曝光!陈光标蹭张雪机车“一战封神”流量被打脸,拍马屁拍到了马腿上

admin2天前10
社死现场曝光!陈光标蹭张雪机车“一战封神”流量被打脸,拍马屁拍到了马腿上
  炒股就看金麒麟分析师研报,权威,专业,及时,全面,助您挖掘潜力主题机会!   来源:盛华观察   2026年3月28日至29日,张雪机车在世界超级摩托车锦标赛(WSBK)葡萄牙站中量级组别强势夺冠...

西太平洋银行CEO警告称伊朗战争可能引发澳大利亚经济衰退

admin2天前12
  西太平洋银行首席执行官Anthony Miller警告称,中东冲突加剧了澳大利亚经济衰退的风险,并表示目前尚不清楚伊朗战争造成的供应链中断影响需要多长时间才会传导至整个经济。   Miller在接...

赛力斯成立创鑫投资公司,注册资本5亿

admin2天前10
天眼查App显示,近日,创鑫(重庆)投资有限公司成立,法定代表人为申薇,注册资本5亿人民币,经营范围为创业投资,由赛力斯全资持股。 ...

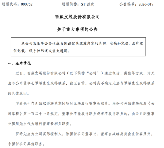
ST西发董事长失联,股价一字跌停

admin2天前14
ST西发董事长失联,股价一字跌停
  炒股就看金麒麟分析师研报,权威,专业,及时,全面,助您挖掘潜力主题机会!   来源:每日经济新闻     4月2日,ST西发(维权)公告称,近日公司通过电话、微信等方式,均无法与公司董事长罗希取得...

喜临门构建全维度产业合作矩阵 打造全球智慧睡眠生态标杆

admin2天前13
喜临门(维权)正在通过与顶尖高校、前沿科技企业、头部酒店集团及智能家居生态的深度绑定,已完成覆盖研发、技术、场景与生态的全链条产业布局,加速从传统家具制造商向“全场景睡眠管理服务商”的战略转型。 携手...

国内半导体大厂年报收官,晶圆、设备等发力,细分赛道亮眼

admin2天前14
国内半导体大厂年报收官,晶圆、设备等发力,细分赛道亮眼
截至2026年3月底,A股、港股半导体行业2025年年报披露工作已接近尾声。从中芯国际、华虹公司、豪威集团等行业大厂陆续交出的年度答卷来看,行业整体上正处于结构性复苏阶段,呈现出制造端稳步增长、设计端...

创新药BD再创新高,中国医药创新迎来高光时刻

admin2天前13
创新药BD再创新高,中国医药创新迎来高光时刻
  炒股就看金麒麟分析师研报,权威,专业,及时,全面,助您挖掘潜力主题机会! (来源:界面新闻)...

太辰光2025年营收净利双增 光通信器件龙头业绩稳健增长

admin2天前13
太辰光2025年营收净利双增 光通信器件龙头业绩稳健增长
网易财经AI讯太辰光(300570)发布2025年年度报告。报告期内,全球算力网络建设持续推进,AI算力需求稳步释放,光通信行业保持稳健发展态势,数据中心迭代升级、东数西算工程深化等因素,持续拉动高密...

踏青寻色,以尼康定格春日温柔

admin2天前14
踏青寻色,以尼康定格春日温柔
  清明小长假将至,正是踏青好时节。万物复苏之间,城市与自然铺陈出层次丰富的春日色彩——新绿、花影与流动的人群交织成诗,每一处春日景致都藏着诗意与温柔。尼康化身春日出行的可靠伙伴,用镜头捕捉每一次心动...